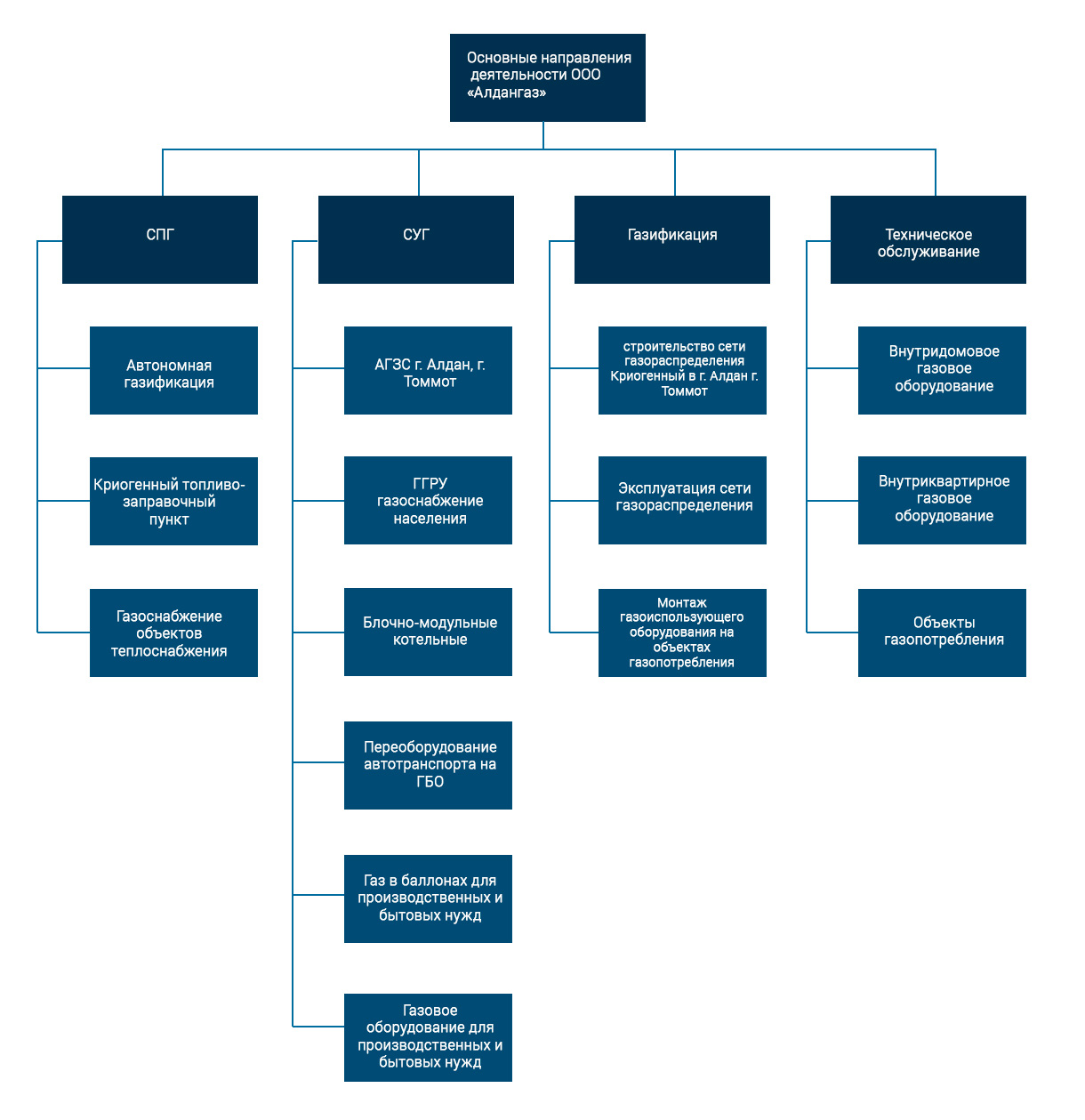
Более 10 лет мы работаем в сфере газоснабжения Алданского района, обеспечиваем поставку газа для коммунально-бытовых нужд населения и производственных нужд предприятий. Нами газифицированы объекты теплоснабжения г. Алдан и г. Томмот.

ООО «Алдангаз» это специализированная компания, созданная с целью бесперебойного и безопасного газоснабжения населения, предприятий и объектов теплоснабжения Алданского района. Эксплуатируем 22 опасных производственных объекта: групповые газовые резервуарные установки, автогазозаправочные станции, комплекс хранения и регазификации сжиженного природного газа, сеть газораспределения г. Алдан. Проводим техническое обслуживание газового оборудования предприятий, внутридомового и внутриквартирного газового оборудования.